RUNES
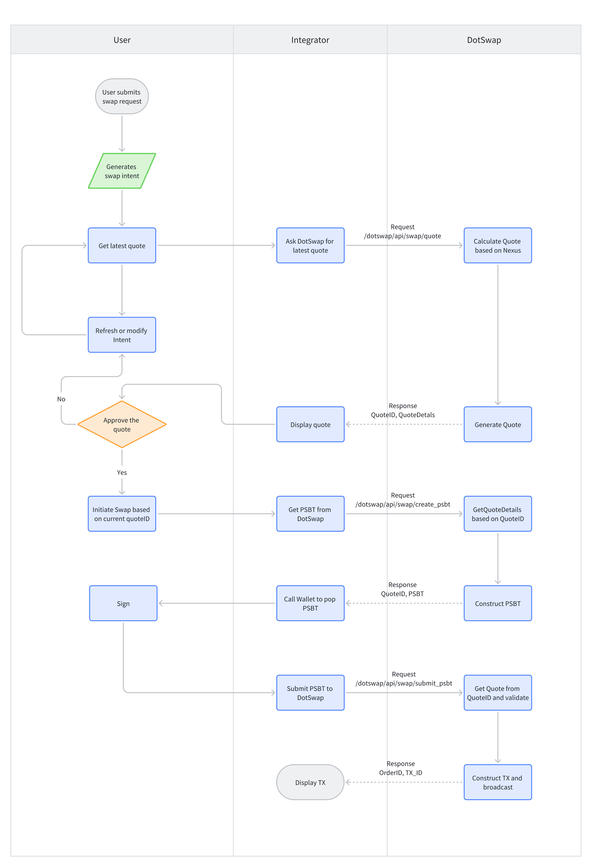
dotswap V3 Transaction request flow

dotswap V3 Swap interface
Header parameters
AuthorizationstringRequired
User-IdstringRequired
User-AgentstringRequiredExample:
Apifox/1.0.0 (https://apifox.com)Content-TypestringRequiredExample:
application/jsonBody
fee_rateintegerRequired
with a minimum of 1, used to filter pools with no available UTXOs.
Responses
200Success
application/json
codeintegerRequired
msgstringRequired
req_idstringRequired
post
/dotswap/api/swap/quote200Success
Header parameters
AuthorizationstringRequired
User-IdstringRequired
User-AgentstringRequiredExample:
Apifox/1.0.0 (https://apifox.com)Content-TypestringRequiredExample:
application/jsonBody
quote_idstringRequired
obtained from the calculation interface
fee_rateintegerRequired
with a minimum of 1, used for transaction construction.
btc_addressstringRequired
ord_addressstringRequired
pubkeystringRequired
slippageintegerRequired
use_bitcoin_channelbooleanRequired
inscriptionstring[]Required
required only for BRC20.
Responses
200Success
application/json
codeintegerRequired
msgstringRequired
req_idstringRequired
post
/dotswap/api/swap/create_psbt200Success
Header parameters
AuthorizationstringRequired
User-IdstringRequired
User-AgentstringRequiredExample:
Apifox/1.0.0 (https://apifox.com)Content-TypestringRequiredExample:
application/jsonBody
request_idstringRequired
obtained from the PSBT creation
psbtsstring[]Required
psbt_is_base64booleanOptional
false:hex true:base64
Responses
200Success
application/json
codeintegerRequired
msgstringRequired
req_idstringRequired
post
/dotswap/api/swap/submit_psbt200Success
Last updated